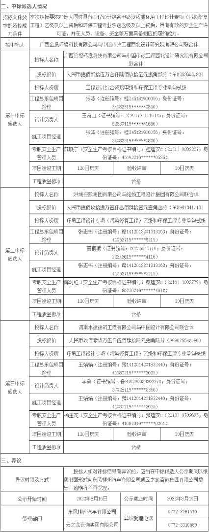
北极星环境修复网获悉,8月16日,云之龙咨询集团有限公司关于原商用车基地氧化塘地块污染土壤治理项目中标候选人公布,广西金投环境科技有限公司与中国市政工程西北设计研究院有限公司联合体预中标该项目,投标报价8253695.82元,详情如下:
云之龙咨询集团有限公司关于原商用车基地氧化塘地块污染土壤治理项目(YZLLZ2022-G7-062-LZQT-1)中标候选人公示
一、项目基本情况
招标编号:YZLLZ2022-G7-062-LZQT-1
项目名称:原商用车基地氧化塘地块污染土壤治理项目
招标人:东风柳州汽车有限公司
招标代理机构:云之龙咨询集团有限公司
招标类别:委托招标
招标方式:公开招标
开标时间:2022年8月15日上午9时00分
开标地点:云之龙咨询集团有限公司(广西柳州市滨江东路16号金沙角三区211-218室)
公示媒介:中国招标投标公共服务平台()、机电产品招标投标电子交易平台()、中国采购与招标网()、云之龙集团网()
