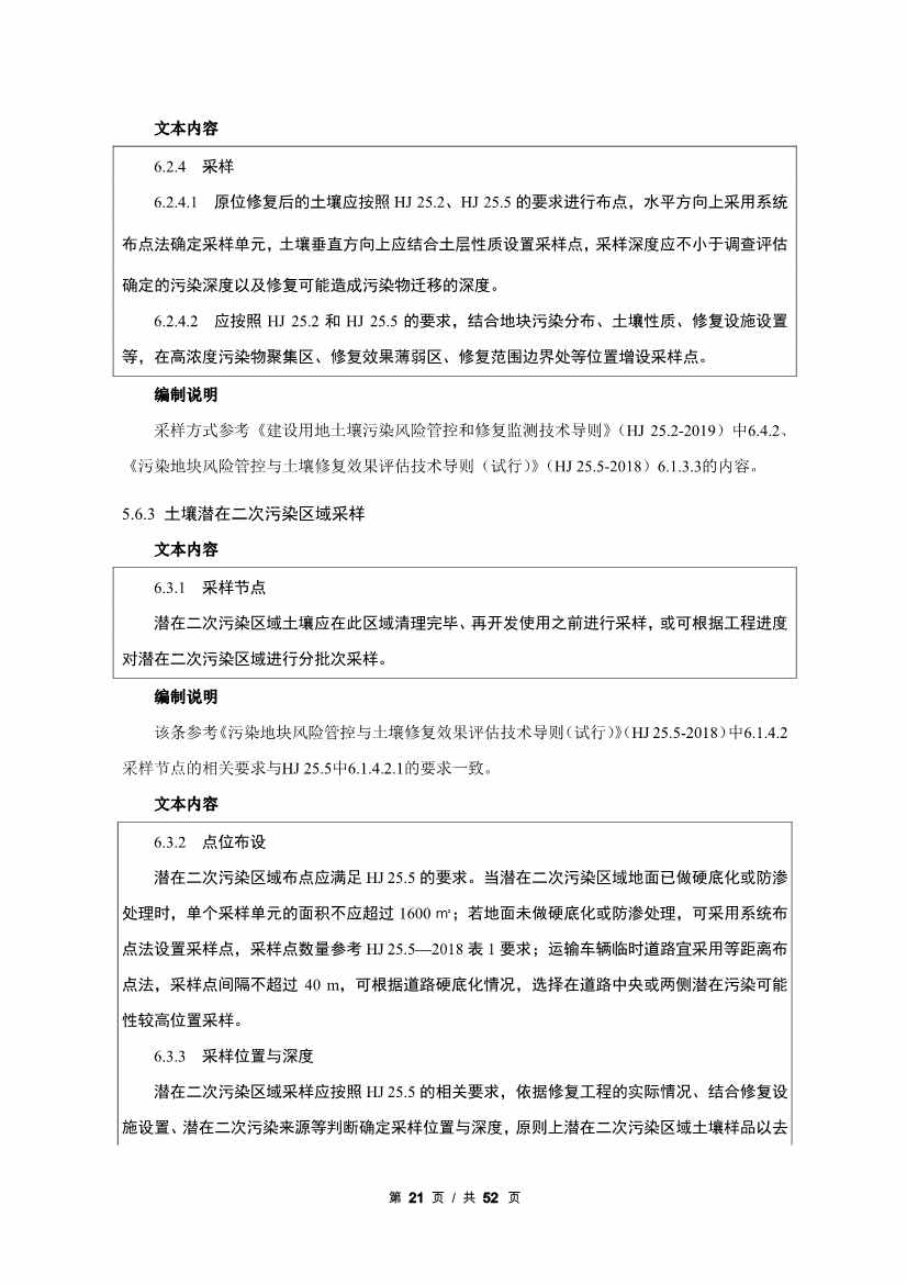
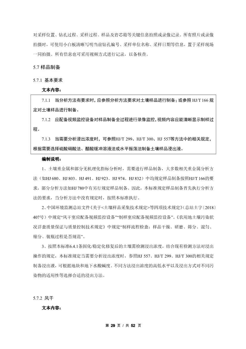
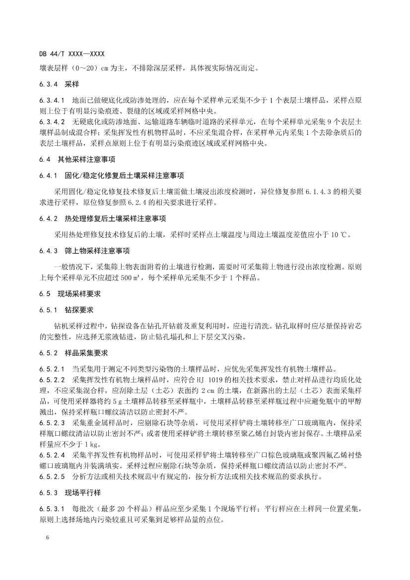
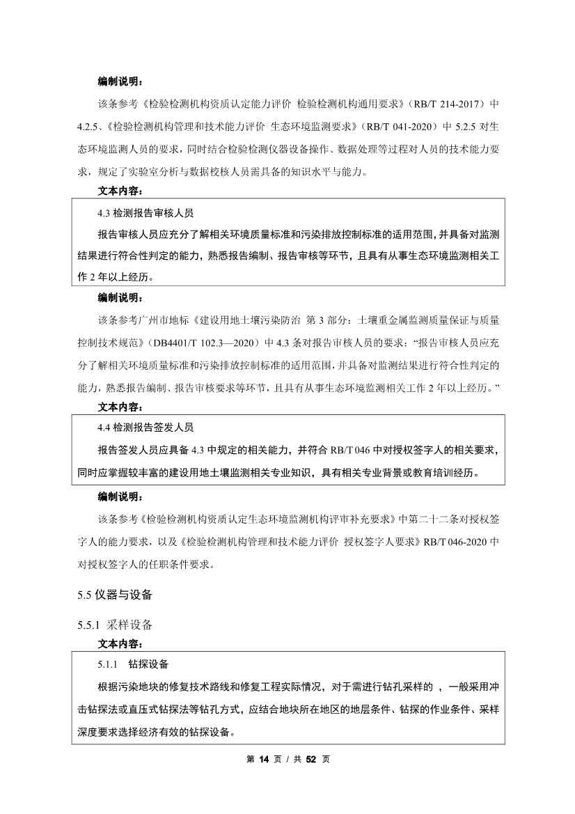
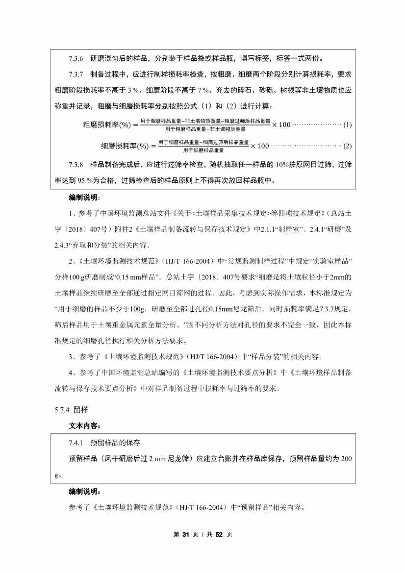
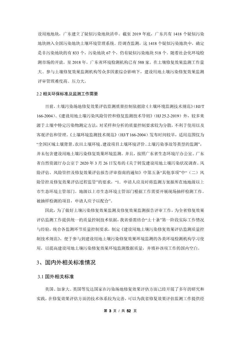
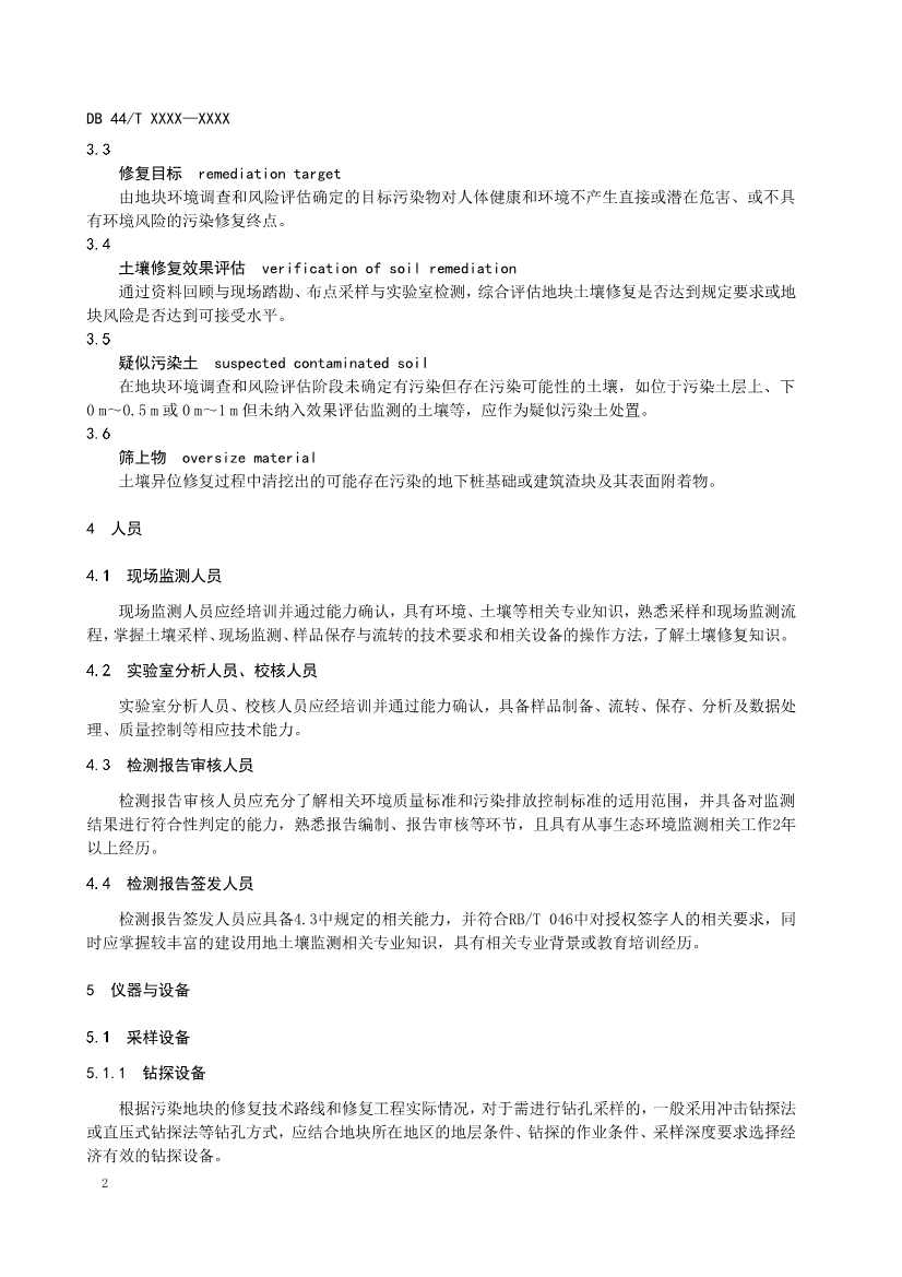
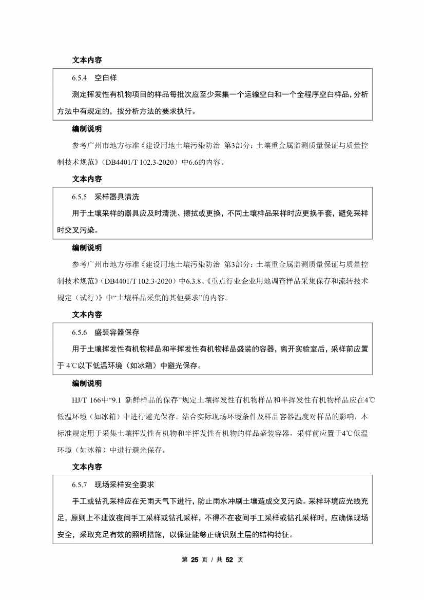
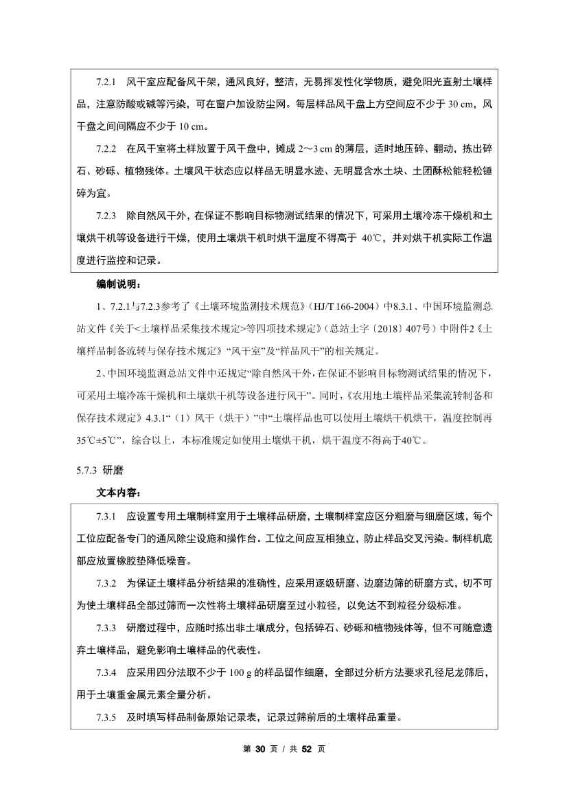
跳转到主要内容

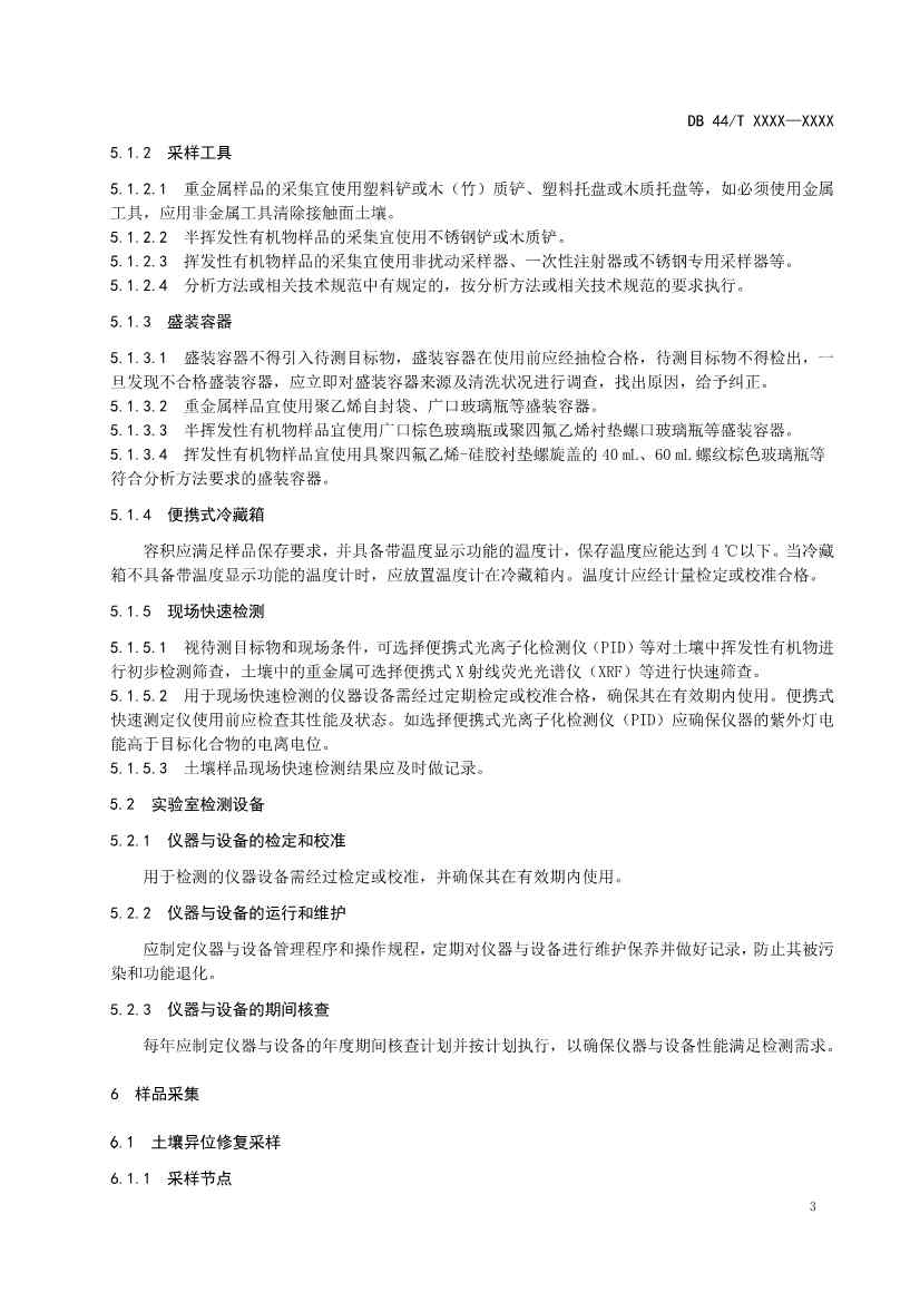
广州生态环境监测中心站征求《建设用地土壤污染修复效果评估监测质量控制技术规范》(征求意见稿)地方标准

日期: 栏目:环境修复 浏览:

北极星环境修复网获悉,11月12日,广东省广州生态环境监测中心站发布了关于征求《建设用地土壤污染修复效果评估监测质量控制技术规范》(征求意见稿)地方标准意见的通知。全文如下:

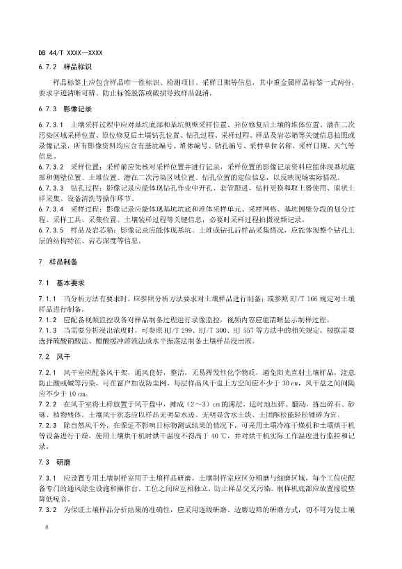
为贯彻《中华人民共和国土壤污染防治法》《广东省土壤污染防治行动计划实施方案》等有关法规文件,保护土壤生态环境,保障人居环境安全,强化土壤污染管控,做好建设用地调查及其监测质量保证与质量控制工作,保障监测数据的真实性、准确性。我站组织起草了广东省地方标准《建设用地土壤污染修复效果评估监测质量控制技术规范》(征求意见稿)(附件1,2),为保证标准的科学性、规范性和可操作性,现向社会各界公开征求意见。请有关单位和专家对标准征求意见稿进行审查,提出宝贵意见和建议,并将意见、建议填入《广东省地方标准征求意见反馈表》(附件3),于2021年12月20日前将《广东省地方标准征求意见反馈表》以电子可编辑版和扫描版(加盖公章)形式反馈至联系人,以便我站开展下一步修改完善工作。望支持为盼。

联 系 人:欧锦琼

联系电话:020-83399435、18320722210

电子邮箱:528790014@qq.com

通信地址:广州市番禺区中心南大街19号

广东省广州生态环境监测中心站

2021年11月12日


标签: