北极星环境修复网获悉,近日,江苏省环境科学学会发布了关于征求团体标准《污染土壤综合利用烧结制砖技术指南》(征求意见稿)意见的通知,详情如下:
关于征求团体标准《污染土壤综合利用烧结制砖技术指南》(征求意见稿)意见的通知
各有关单位及专家:
由东南大学联合相关单位起草的团体标准《污染土壤综合利用烧结制砖技术指南》(征求意见稿)(附件1、附件2)已完成。为保证该标准的科学性、严谨性和适用性,现公开征求意见。如有意见请填写团体标准征求意见反馈表(附件3),并于2021年12月4日前反馈至联系人,逾期视为无意见。
在提交反馈意见时,请将您所知悉的必要专利信息连同证明材料一并附上。感谢您对我们工作的大力支持!
联系人:石倩
联系电话:13913870253
邮箱:275905084@qq.com
地址:南京市建邺区云龙山路75号7楼
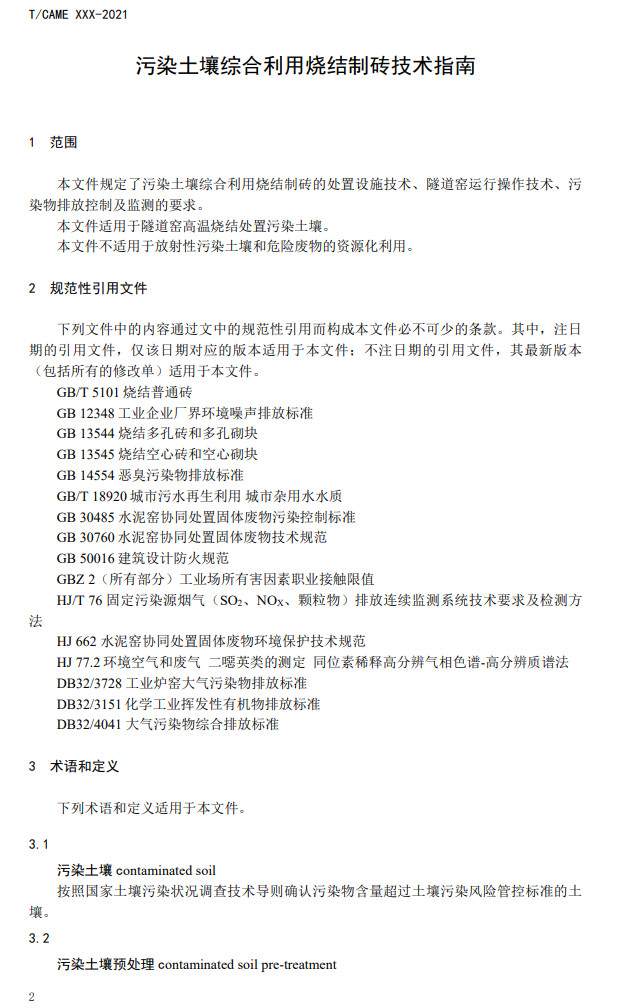
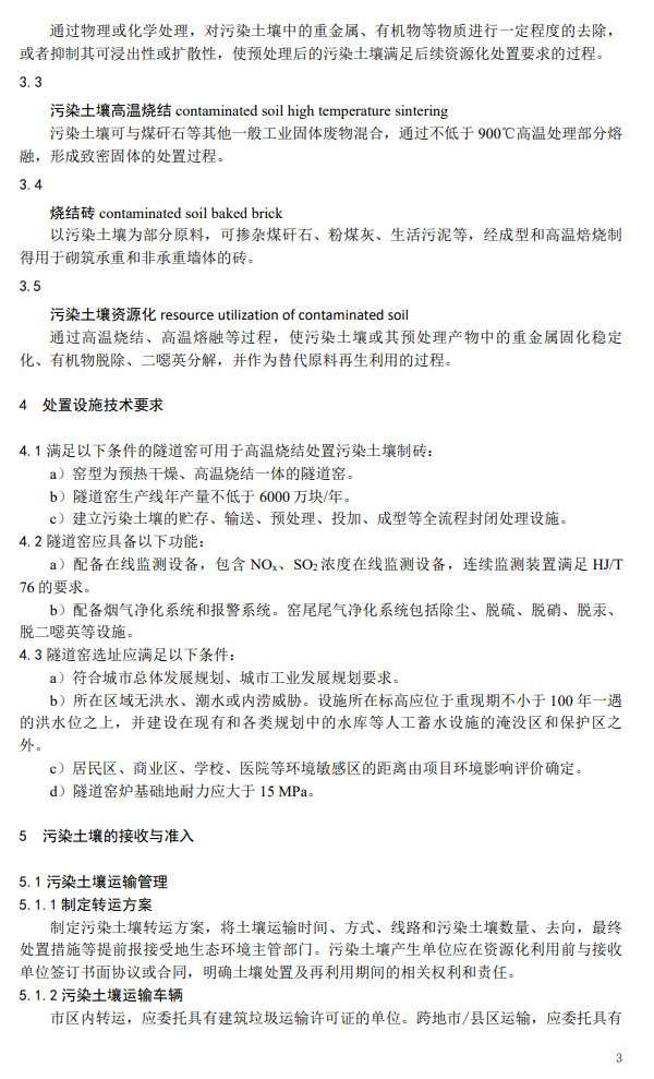
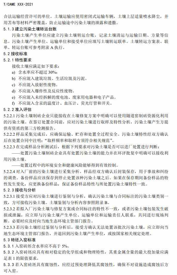
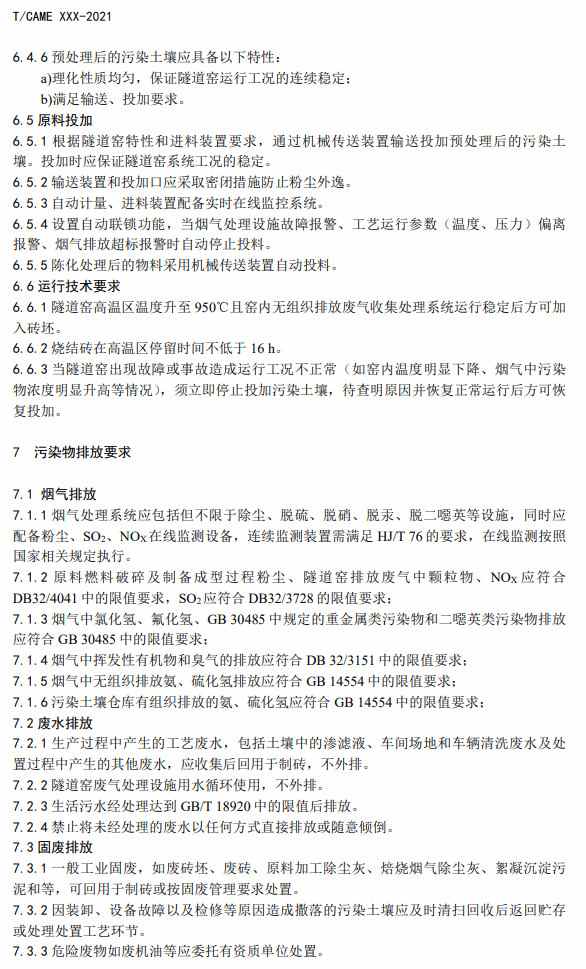
《污染土壤综合利用烧结制砖技术指南》(征求意见稿)











