北极星环保网获悉,15日安徽省生态环境厅发布了安徽省生态环境专家库新增拟入库专家信息公示,共45人。详情如下:
安徽省生态环境专家库新增拟入库专家信息公示
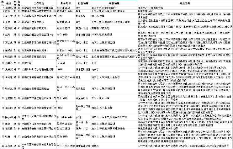
根据《安徽省生态环境专家库管理办法》(皖环办秘〔2021〕95号),经个人申报、单位推荐、组织审查,截至2021年10月25日,共有45名申请者通过网上审核,现将通过审核的申请者信息予以公示,公示期10天。
公示期间如对公示人选有异议,可于11月25日前向我厅反映。反映情况要客观公正、证据详实,提倡实名举报,以便调查核实。
监督电话:0551-62376639
电子邮箱:ahgjhzc@163.com
通讯地址:安徽省合肥市政务文化新区怀宁路1766号,安徽省生态环境厅
附件:安徽省生态环境专家信息公示表
安徽省生态环境厅
2021年10月26日
安徽省生态环境专家信息公示表.xls


