北极星环境修复网获悉,近日,天津市生态环境局发布了《天津市生态环境损害修复管理办法(试行)》(征求意见稿),详情如下:
关于公开征求《天津市生态环境损害修复管理办法(试行)》(征求意见稿)的意见通知
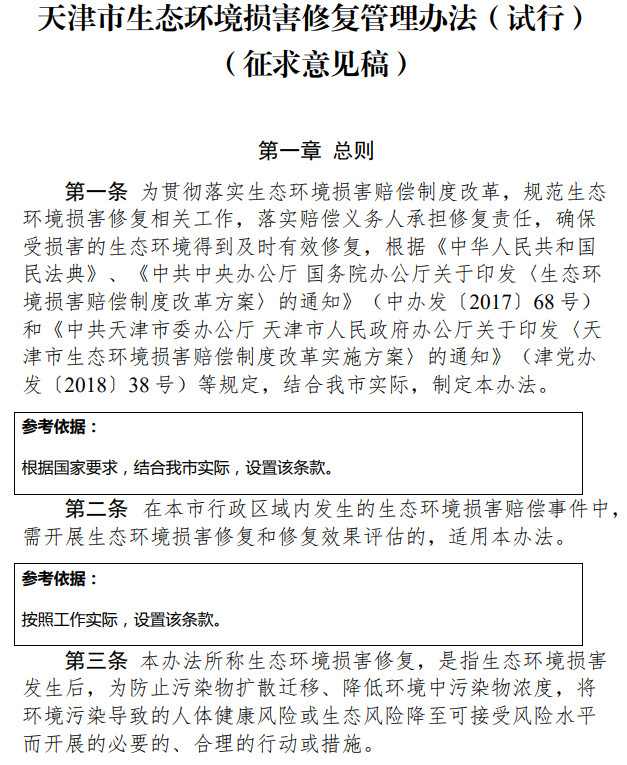
为贯彻落实生态环境损害赔偿制度改革,规范生态环境损害修复相关工作,落实赔偿义务人承担修复责任,确保受损害的生态环境得到及时有效修复,根据《中华人民共和国民法典》、《中共中央办公厅国务院办公厅关于印发〈生态环境损害赔偿制度改革方案〉的通知》(中办发〔2017〕68号)和《中共天津市委办公厅天津市人民政府办公厅关于印发〈天津市生态环境损害赔偿制度改革实施方案〉的通知》(津党办发〔2018〕38号)等规定,结合我市实际,制定本办法。
为更加广泛听取群众意见,现向社会公开征求意见,公众可以通过电话、邮件方式提出意见和建议。公示时限自信息发布之日起7个工作日。
联系电话: 87672857 传 真:87671549
邮 箱:hbzfjd@tj.gov.cn
天津市生态环境局
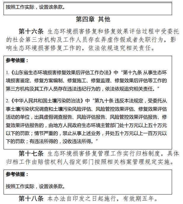
附件:天津市生态环境损害修复管理办法(试行)(征求意见稿).pdf







