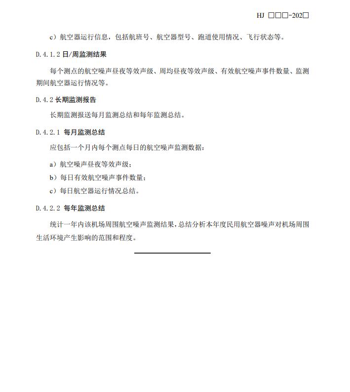
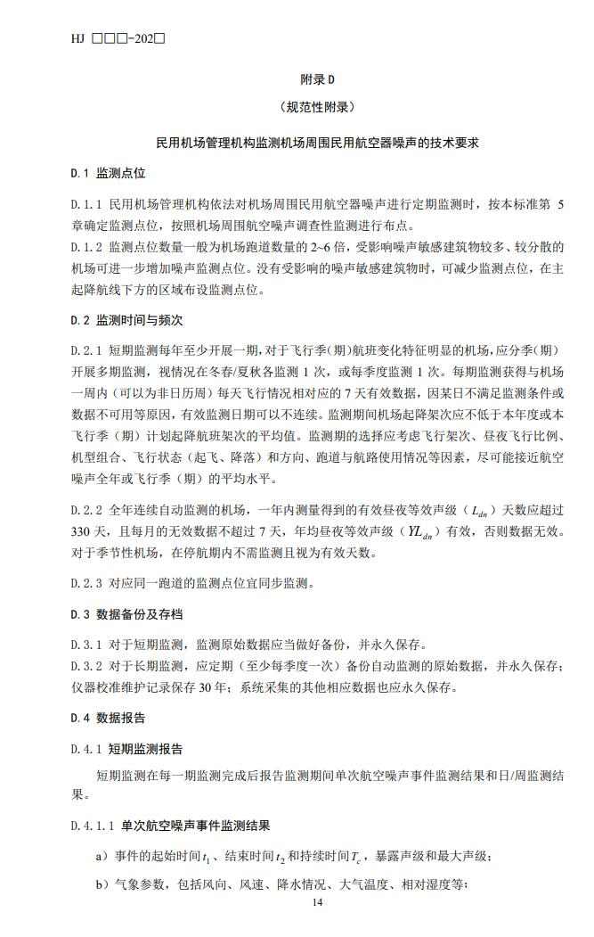
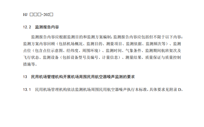
国家生态环境部公开征求《机场周围航空噪声监测技术规范(征求意见稿)》意见! 日期: 2026-02-28 06:16 栏目:最新资讯 浏览: 4月19日,国家生态环境部公开征求国家生态环境标准《机场周围航空噪声监测技术规范(征求意见稿)》意见,详情如下: 标签: 上一篇:《上饶市噪声污染防治条例》发布 5月1日起施行 下一篇:关于《长三角生态绿色一体化发展示范区绿色发展领军企业评选专家 相关推荐 陕西省14部门联合印发《陕西省消费品以旧换新实施方案》! 《广东省生态环境领域“双随机、一公开”监管2024年度抽查计划》发布 贵州:关于进一步提升危险废物全过程信息化和规范化环境管理有关工作的通知 大连市推动大规模设备更新和消费品以旧换新行动实施方案