近日,湖南省就《湖南省环境卫生作业消耗量标准(征求意见稿)》公开征求意见,标准包括清扫保洁、城市水面环境卫生作业、生活垃圾收集转 运、公厕管理保洁与粪便收运处理、垃圾处理等五章内容。全文如下:
湖南省住房和城乡建设厅关于向社会公开征求《湖南省环境卫生作业消耗量标准(征求意见稿)》意见的公告
为加强行业管理,我厅对湖南省环境卫生作业产生的各项费用进行测算,编制了《湖南省环境卫生作业消耗量标准(征求意见稿)》(详见附件),现向社会公开征求意见,有关单位和公众可通过以下途径和方式提出意见建议 。
一、发送电子邮件至指定邮箱897925929@qq.com。单位意见请加盖公章,以PDF格式发送;个人意见请留有真实、有效信息,签署个人签名,以PDF格式发送。
二、将书面意见邮寄至湖南省住房和城乡建设厅城市建设处(长沙市雨花区高升路266号湖南省住房和城乡建设厅B408室),邮政编码:410116。
征集意见截止时间为:2024年6月25日。
联系人:廖磊、黄涵羚,0731-85584341。
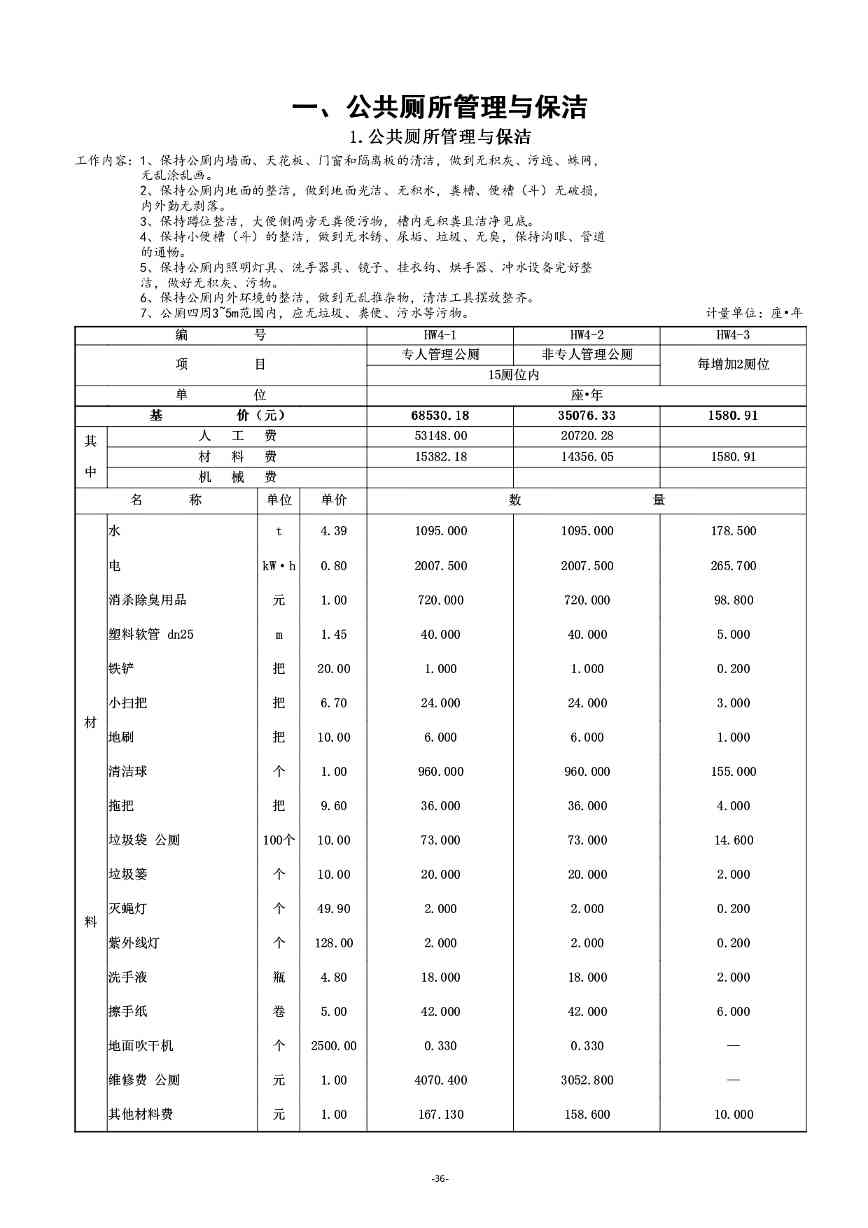
附件:湖南省环境卫生作业消耗量标准(征求意见稿)
湖南省住房和城乡建设厅
2024年6月6日
























































































