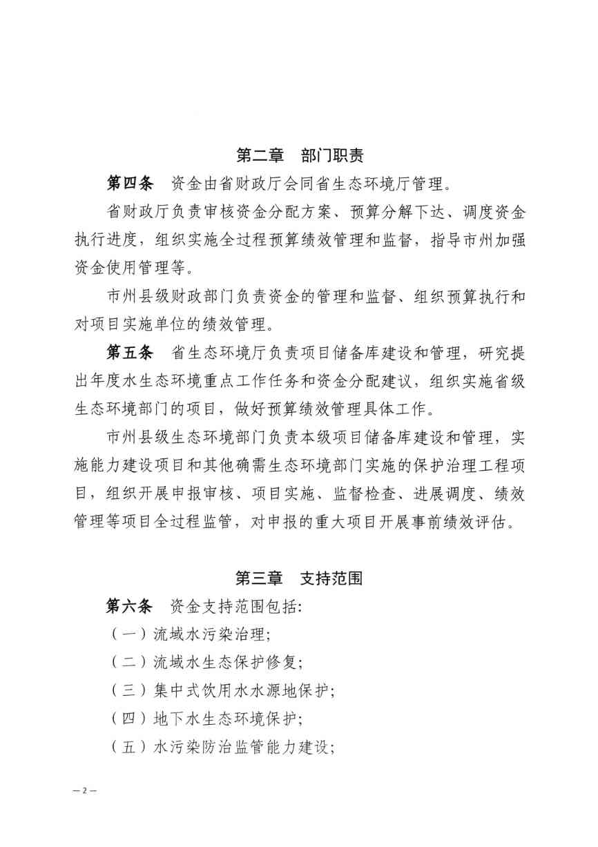
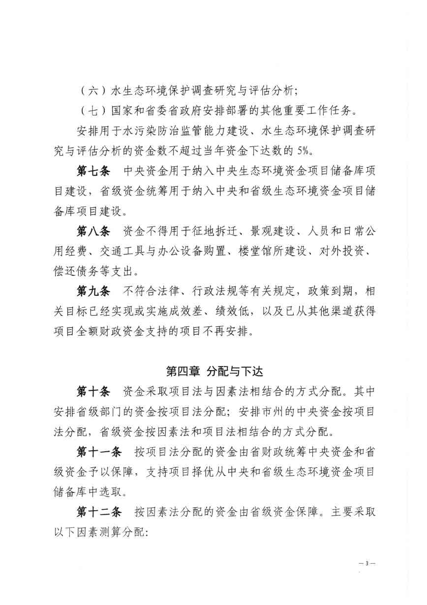
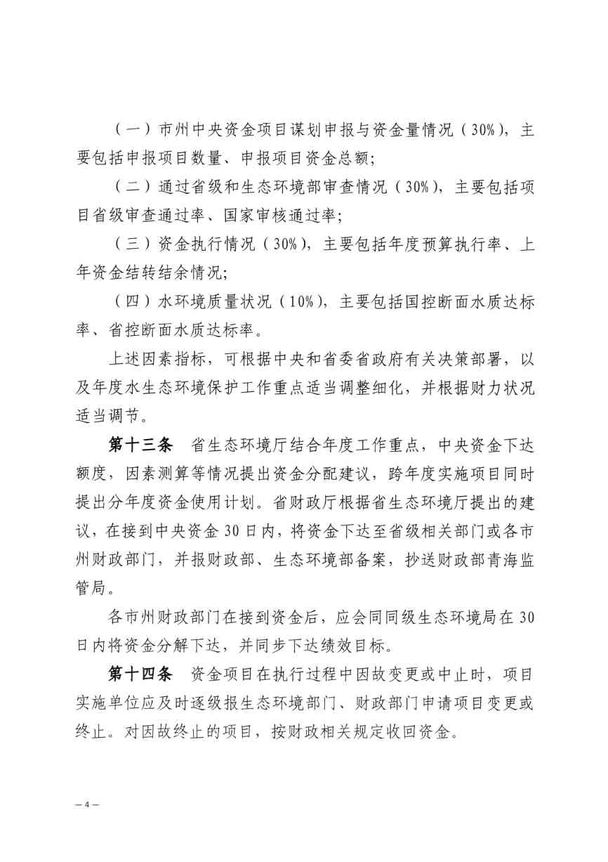
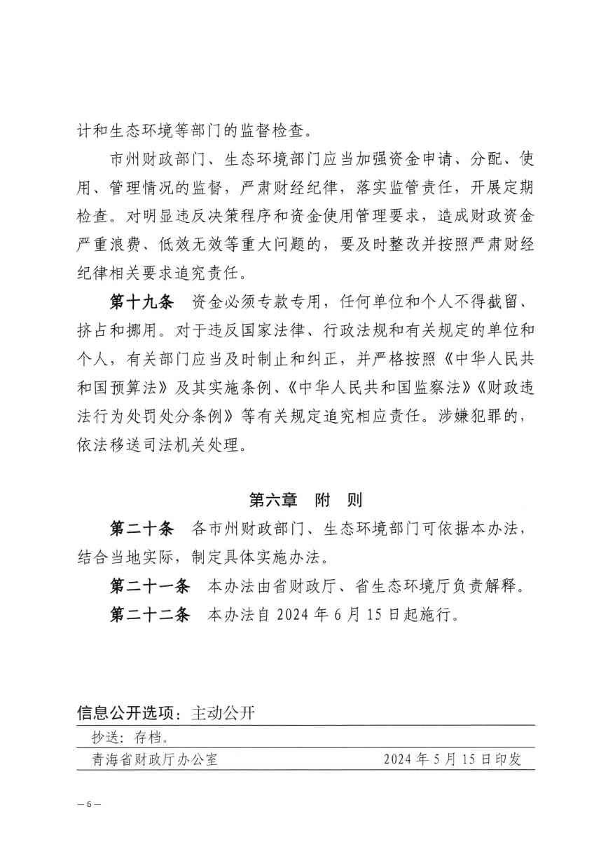
《青海省水污染防治资金管理办法》印发,资金支持范围包括:流域水污染治理、流域水生态保护修复、集中式饮用水水源地保护、地下水生态环境保护、水污染防治监管能力建设、水生态环境保护调查研究与评估分析、国家和省委省政府安排部署的其他重要工作任务等。详情如下:







《青海省水污染防治资金管理办法》印发,资金支持范围包括:流域水污染治理、流域水生态保护修复、集中式饮用水水源地保护、地下水生态环境保护、水污染防治监管能力建设、水生态环境保护调查研究与评估分析、国家和省委省政府安排部署的其他重要工作任务等。详情如下:






