5月22日,国家发展改革委办公厅印发《政府和社会资本合作项目特许经营协议(编制)范本(2024年试行版)》,指导各地方按照新机制要求依法合规、稳妥有序实施政府和社会资本合作项目。《范本》主要基于国内“建设—运营—移交(BOT)”实施方式常见条款条件编制,供相关项目参考使用,实践中需注意结合具体实施方式和项目实际情况协商调整。
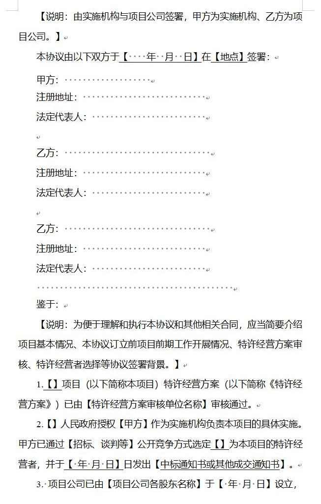
实施机构通过公开招标等公开竞争方式选定特许经营者后,如特许经营者按要求(如有)设立特许经营项目公司,由实施机构与项目公司签署特许经营协议,如不设立项目公司,则由实施机构与特许经营者签署特许经营协议。《范本》采纳需要设立项目公司的情形。








领取文件全文请添加下方微信好友,备注:特许经营协议范文
