近日,北京市通州区生态环境局、北京绿色交易所有限公司发布关于公开征集气候投融资项目和气候信息披露报告的通知,其中指出符合条件的项目将纳入通州区气候投融资项目库并协调金融机构提供资金支持,符合条件的气候信息披露报告将于近期集中发布。详情如下:
关于公开征集气候投融资项目和气候信息披露报告的通知
各有关单位:
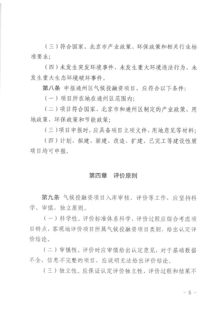
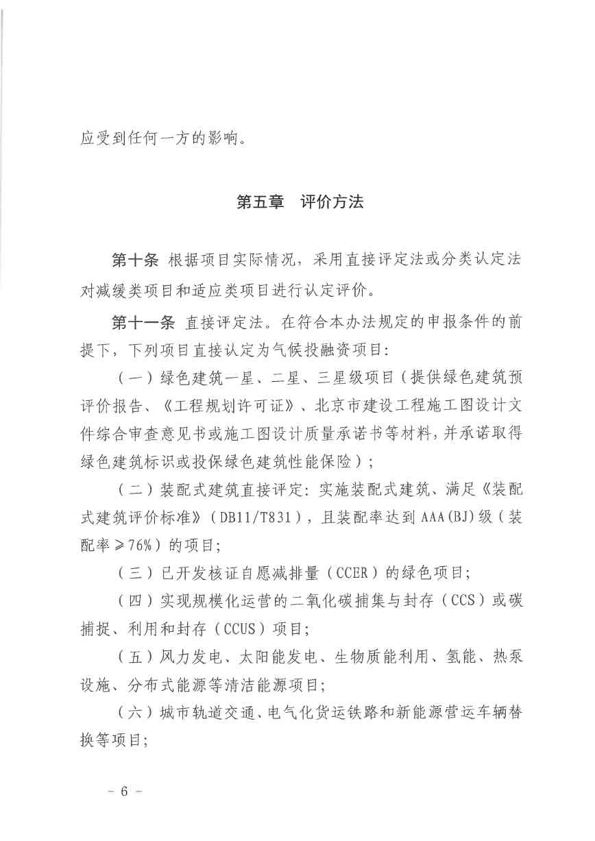
为深入推进我区国家气候投融资试点建设,促进副中心产业高质量发展,根据《北京城市副中心(通州区)气候投融资项目库管理办法(试行)》(通环发〔2023〕88号,附件1)和《北京城市副中心(通州区)企业气候信息披露指引(试行)》(通环发〔2023〕89号,附件2),现面向区内相关单位公开征集符合附件1入库标准的项目,以及附件2中参照《定期披露报告参考模板》编写的2023年度气候信息披露报告。符合条件的项目将纳入我区气候投融资项目库并协调金融机构提供资金支持,符合条件的气候信息披露报告将于近期集中发布。同时,对于积极参与申报气候投融资项目和自愿开展气候信息披露的企业,将按照《关于加快推进北京城市副中心(通州区)气候投融资试点建设的若干措施(试行)》的通知(通环发〔2023〕93号,附件3)具体办法予以支持。
请拟申报气候投融资项目或自愿开展气候信息披露的单位将《气候项目信息表》(附件4)和参照《定期披露报告参考模板》(附件5)编写的气候信息披露报告电子版及联系人、联系方式于2024年6月21日通过电子邮件反馈至sthjjzongheke@bjtzh.gov.cn。对于符合要求的项目和报告,我们将主动与申报联系人进行对接。
特此通知。
附件1:关于印发《北京城市副中心(通州区)气候投融资项目库管理办法(试行)》的通知(通环发〔2023〕88号)
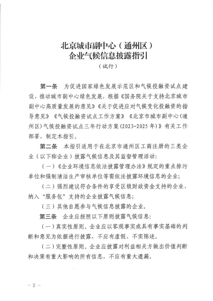
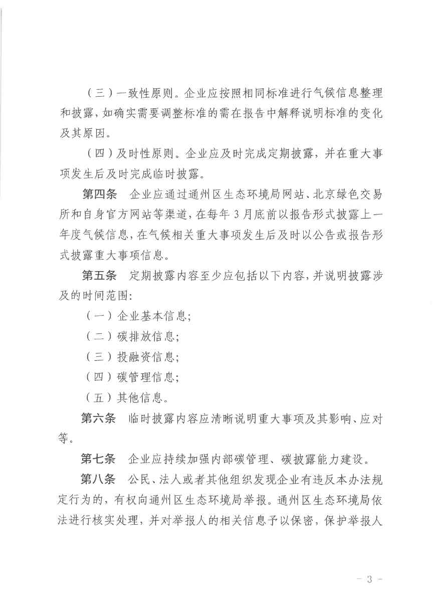
附件2:关于印发《北京城市副中心(通州区)企业气候信息披露指引(试行)》的通知(通环发〔2023〕89号)
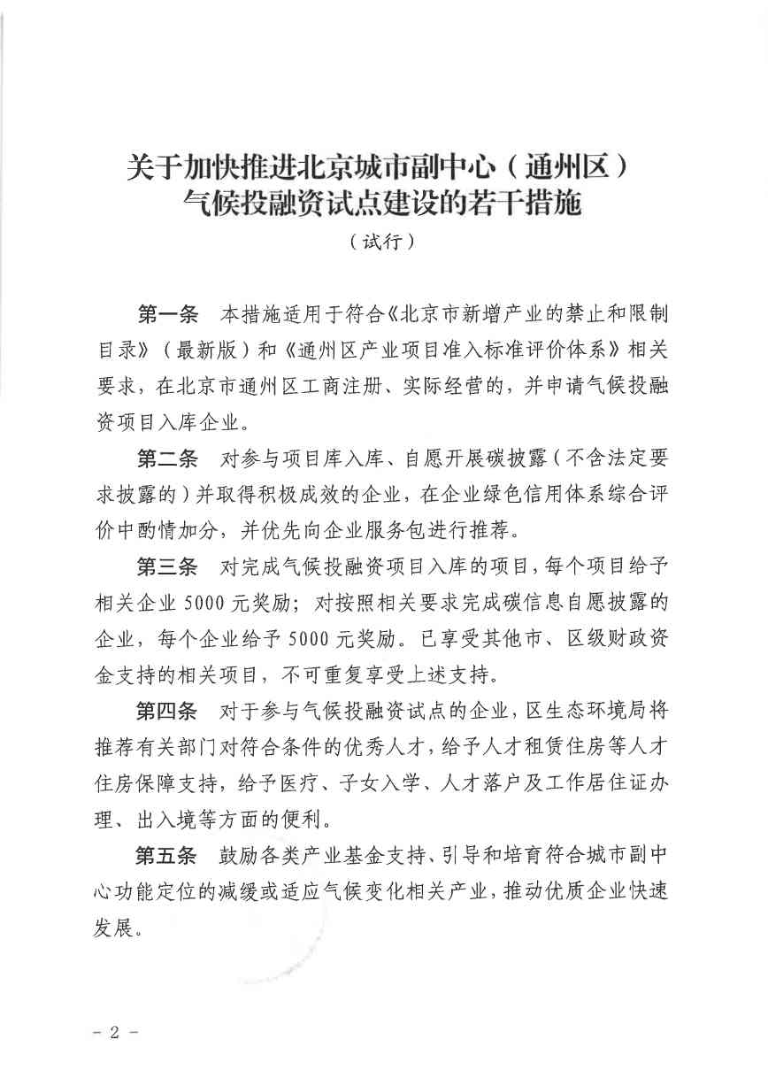
附件3:关于印发《关于加快推进北京城市副中心(通州区)气候投融资试点建设的若干措施(试行)》的通知(通环发〔2023〕93号))
附件4:气候项目信息表
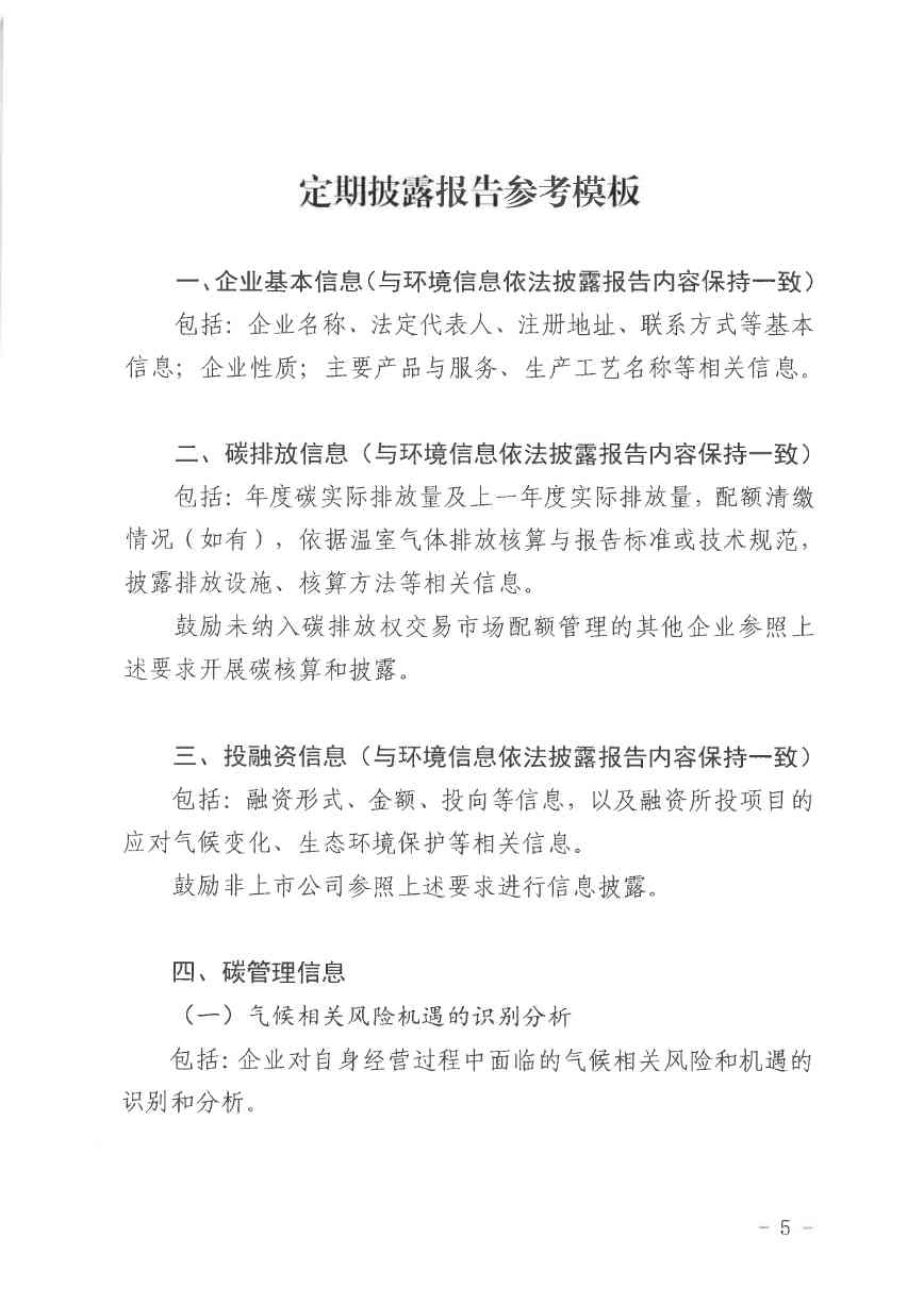
附件5:定期披露报告参考模板
北京市通州区生态环境局
北京绿色交易所有限公司
2024年5月27日
(联系人:苏天浩,010-81511838;金子盛,010-57382501)











































