北极星碳管家获悉,近日,内蒙古自治区市场监管局发布内蒙古自治区地方标准《绿色电力应用评价方法》。
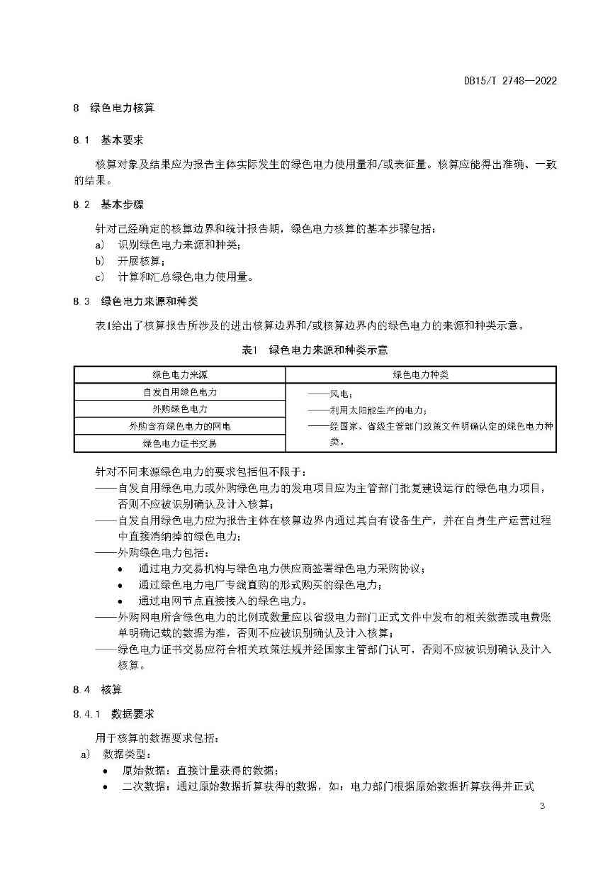
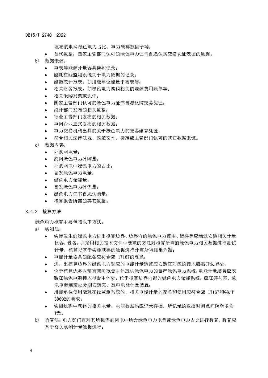
内蒙古自治区人民政府表示,此项地方标准填补了内蒙古自治区绿色电力应用评价标准领域的空白,规定了绿色电力应用的基本原则、工作流程、核算边界、统计报告期、核算、评价、质量保证和报告要求,适用于用能单位绿色电力应用相关核算、评价和报告工作。这项标准为规范内蒙古自治区绿色电力核算、评价和认证工作提供了科学依据,填补了绿色电力应用评价标准领域的空白。
内蒙古自治区人民政府表示,《绿色电力应用评价方法》地方标准的颁布实施,标志着内蒙古自治区坚定走以生态优先、绿色发展为导向的高质量发展新路子,探索创新“双碳”背景下绿色电力发展,取得了重要实践成果,对加快能源结构绿色低碳转型,引领产业结构转型升级,助力碳达峰、碳中和目标实现,促进生态文明建设和经济社会高质量发展都具有重要价值和意义。















原标题:自治区市场监管局发布自治区地方标准《绿色电力应用评价方法》,填补我区绿色电力应用评价标准领域空白