8月6日,生态环境部发布《排污许可证申请与核发技术规范 石化工业(修订征求意见稿)》。本标准规定了石化工业排污单位排污许可证申请与核发的基本情况填报要求、许可排放限值确定、实际排放量核算、合规判定方法以及自行监测、环境管理台账、排污许可证执行报告等环境管理要求,提出了污染防治可行技术要求。
本标准首次发布于 2017 年,本次为第一次修订。本次修订主要内容有:
——新增现有排污单位、新建排污单位和改、扩建排污单位以及重点管理排污单位和简化管理排污单位术语定义。
——删除了危险废物焚烧、锅炉相关内容。
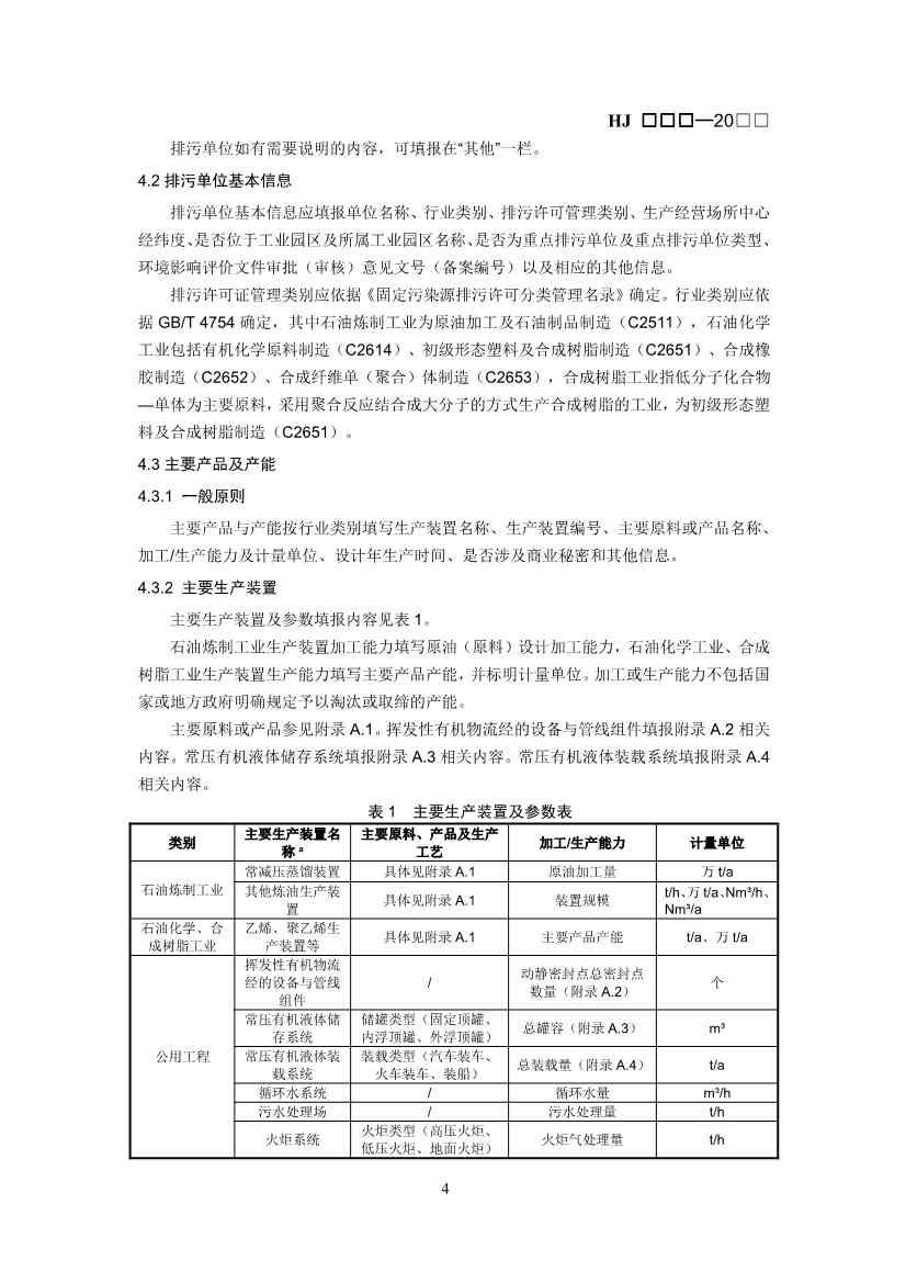
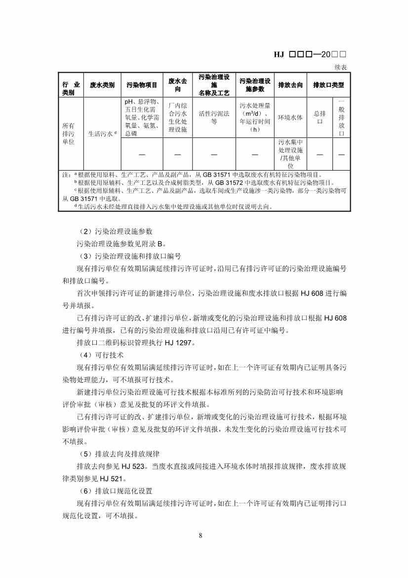
——完善了排污单位基本申报要求。
——调整了许可排放量核定原则及方法。
——增加了固体废物、噪声、土壤的污染防治要求。
——完善了环境管理台账、执行报告编制要求及内容。
——完善了实际排放量核算方法。
——完善了非正常情况合规判定内容。
——补充了环境信息公开要求。
详情如下:




































































