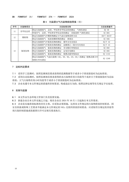
经上海市人民政府批准,《半导体行业污染物排放标准》(DB31/374-2024)为上海市地方污染物排放标准,现予以发布。2024年5月1日起实施。
本文件规定了半导体行业水污染物排放控制要求、大气污染物排放控制要求、污染物监测要求、达标判定要求、实施与监督等内容。本文件适用于半导体行业现有企业水和大气污染物排放管理,以及新建企业环境影响评价、环境保护设施设计、竣工环境保护验收、排污许可证核发及其投产后的水和大气污染物排放管理。





















经上海市人民政府批准,《半导体行业污染物排放标准》(DB31/374-2024)为上海市地方污染物排放标准,现予以发布。2024年5月1日起实施。
本文件规定了半导体行业水污染物排放控制要求、大气污染物排放控制要求、污染物监测要求、达标判定要求、实施与监督等内容。本文件适用于半导体行业现有企业水和大气污染物排放管理,以及新建企业环境影响评价、环境保护设施设计、竣工环境保护验收、排污许可证核发及其投产后的水和大气污染物排放管理。




















